本文目录导读:

在中,两个人的未来往往充满了未知和期待,当一对情侣决定携手步入婚姻殿堂时,他们可能会面临一个看似简单却充满争议的问题:是否需要签订婚前财产协议?这个问题不仅关到两人的感情,更可能引发未来的财产,男友要求签婚前财产协议,这不仅是一份法律文件,更是一场关于与责任的深刻对话。
婚前财产协议的法律背景
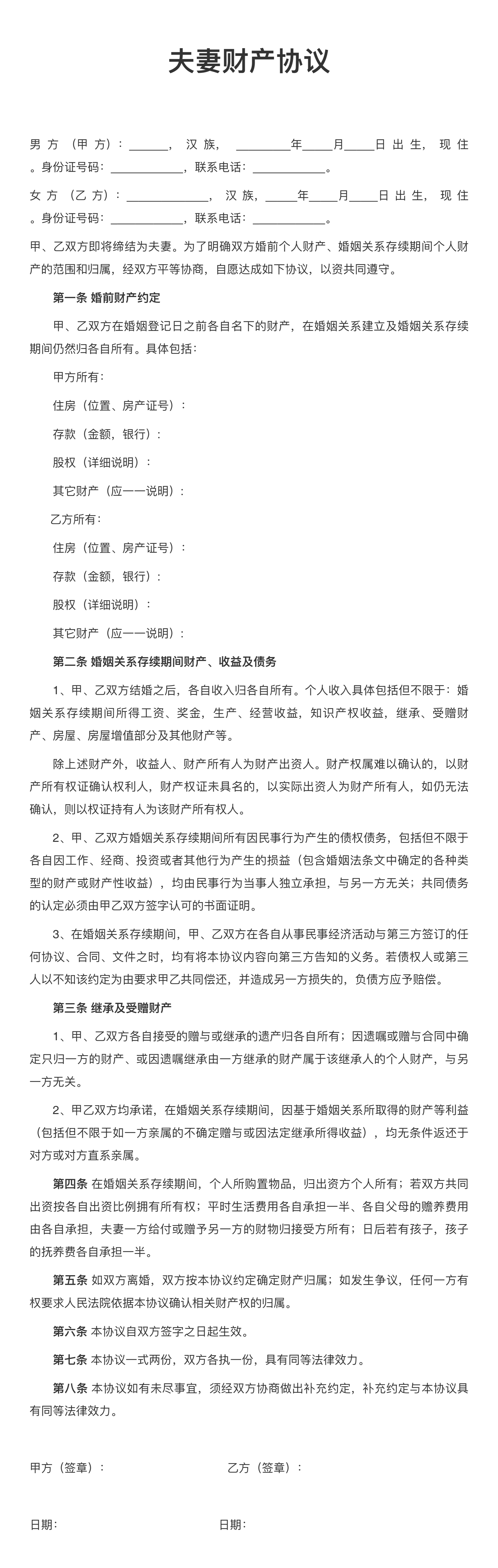
婚前财产协议,又称婚前约定,是双方在婚姻开始前就财产问题达成的书面协议,这种协议在《人民国民法典》中被明确承认,但在实际操作中,由于缺乏法律约束力,容易被忽视或被误解。
根据法律规定,婚前财产协议可以明确双方的财产范围,避免未来因财产分割引发的,由于协议的签订往往基于对未来状况的推测,其法律效力也受到一定的,在实践中,很多协议因为缺乏必要的法律程序而被认定无效。
男友要求签婚前财产协议,实际上是在用法律手段来保护自己的权益,但这种做法也存在一定的风险,因为协议的内容往往不够全面,无法覆盖所有可能的未来情况。
与责任的矛盾
是两个人共同的情感,而责任则是婚姻的核心,在签订婚前财产协议时,双方需要面对与责任之间的矛盾,需要自由和信任,而责任则需要谨慎和理智。
男友要求签婚前财产协议,可能源于他对未来经济状况的担忧,这种担忧往往源于对自身财务状况的不了解,在签订协议时,双方可能对彼此的财产状况并不清楚,这容易导致未来不必要的。
婚前财产协议还可能影响感情的纯粹性,当双方在协议中对某些财产作出承诺时,可能会让对方感到被束缚,影响感情的自由发展。
如何做出明智的选择
面对男友要求签婚前财产协议,每个人都需要冷静思考,需要了解自己的财务状况,在签订协议前,应该对双方的财产进行全面的调查,确保了解彼此的财务状况。
与男友充分沟通,在签订协议前,应该与男友坦诚交流,了解他的经济状况和对未来生活的期望,只有通过充分的沟通,才能确保双方对协议的内容有共同的理解。
必要时寻求法律或财务顾问的帮助,在签订协议前,可以咨询专业的法律或财务顾问,了解相关的法律风险和可能的解决方案。
案例分析
某男要求女在婚前签订财产协议,女为了保护自己,拒绝了男方的请求,男方认为自己已经尽到了保护自己利益的责任,坚持要签协议,两人因财产问题产生,女不得不花费大量时间和精力解决。
这个案例说明,婚前财产协议虽然在一定程度上可以保护双方的权益,但其效果往往取决于双方的诚意和沟通,如果协议内容不全面,或者双方的诚意不足,可能反而会引发更多的问题。
婚前财产协议看似是中的一种保护措施,实则是一场关于责任与自由的博弈,在签订协议前,每个人都需要认真思考,了解自己的权利和义务,需要自由和信任,而责任则需要谨慎和理智,只有在充分沟通和了解的基础上,才能做出明智的选择,保护自己的利益,也为未来婚姻打下坚实的基础。